《蟄居散記》的版本問題
內容提要:1945年9月至1946年2月間,《周報》設置“蟄居散記”專欄,刊載鄭振鐸關于淪陷時期上海生活和知識分子群像文化心態的追記散文。專欄最初寫作22篇,實際刊載21篇。上海出版公司1946年推出“文藝復興叢書”時,《蟄居散記》列入其中并預告出版,實際并未出版。1950年12月,上海出版公司重啟“文藝復興叢書”,《蟄居散記》列入其中予以出版。1954年3月,日本巖波書店出版日文版《蟄居散記》,但與上海出版公司初版本相比,日文版較為真實地反映出鄭振鐸創作《蟄居散記》時的真實心態。本文通過幾個版本的對比,透視文學載體背后的思想變動歷程。
關鍵詞:《蟄居散記》 鄭振鐸 刊載構想版 初版 日文版
1945年9月8日,柯靈、唐弢、錢家圭、劉哲民在上海編輯、出版《周報》,劉哲民為刊物的發行人?!吨軋蟆访糠晷瞧诹霭妫袚∷⒐ぷ鞯氖巧虾鈺?,至1946年8月24日被迫??傆嫵霭嫫跀禐?0期(第21期和22期、第27期和28期、第49期和50期合刊),為抗戰結束后中國政治與文化、文人生活細節留下了重要的文獻。鄭振鐸是“《周報》的大力支持者”,《周報》發行期間,他總計寫文32篇1。從《周報》??拿\可看出,它與1940年代后期左翼進步力量的滲透有密切關系,也與國民政府在文化上推行“文化勘亂”的文藝政策有關。鄭振鐸在該雜志上不僅發表“蟄居散記”這樣的專欄,而且積極介入政治話題。比如,1946年3月2日第26期上,他發表《論民權初步》,探討有關中國公民民權的范圍。此文之后,他還陸續發表《怎樣處置漢奸的財產》(第32期)、《論大學教授待遇問題》(第34期)、《武力能解決問題嗎?》(第40期)、《爭取民權,保衛民權!》(第49、50期合刊),更深層次地介入時局這一敏感政治話題。盡管這些文章沒有列入“蟄居散記”專欄,但從中可看出鄭振鐸1946年前后明顯的左翼政治立場及其文化思想的轉向,也是學界理解“蟄居散記”專欄相關的周邊文獻。
一、《蟄居散記》刊載構想版:從創作到初刊、出版預告
鄭振鐸有意介入戰后時局的政治話題,并不是抗戰勝利之初就立刻帶有這樣的念頭,而是一個逐步改變與生成的過程,鄭振鐸的“斷片日記”記錄了他的這個變化過程。1945年8月11日,鄭振鐸從小道消息里得知“日本已經屈伏了”,他“興奮極矣!立即外出,消息已滿城都知。秩序整然,聞昨夜有游行,有狂歡終夜者。至市場,已不做新交易,買不出東西,干著急”。盡管有蟄居生活的艱辛,但他堅信“現在已經不怕凍餒了。沒有錢也不要緊”。在具體的生活觀感中,鄭振鐸對中華民族偉大復興寄予希望,他看到“國旗已滿街飄揚”,還留意著勝利后的接收,“又聞接收的人已來,明晨正規軍可到”。在這樣的消息的刺激下,“昨日興奮過度,幾半夜未睡也”2。8月15日正式獲悉日本宣布接受條約,他天真的知識分子氣亦表現了出來,“‘和平’已實現矣!今后當可安居樂業,不愁饑寒了”3!8月17日,“見國機低飛盤桓,不自禁的拍手”4。8月22日,看到《中華日報》刊載朱德、毛澤東致電蔣介石的電報后,他感嘆道:“覺得‘政治’這東西,實在太可怕了。還是做自己的‘本行’為是。”5
8月30日,鄭振鐸日記透露了《周報》編輯唐弢的到訪。9月2日開始,他開啟“蟄居散記”專欄的寫作:“寫‘散記’第一篇,畢?!?這天,唐弢和柯靈同時拜訪了鄭振鐸。這里提及的“蟄居散記”第一篇,按理來說應是專欄的第一篇文章《幕影籠罩了一切》(由鄭振鐸日記注釋推斷)。而《蟄居散記》的自序文字,則寫于1945年8月20日,它要早于《幕影籠罩了一切》。真正動議《周報》創刊的時間,其實在8月20日之前就已開始?!吨軋蟆穭摽?,鄭振鐸的專欄已列入刊載之列。從鄭振鐸日記記錄來看,他此時確實有點興奮。作為長期蟄伏在淪陷區上海與日本侵略者、敵偽組織機構進行周旋的進步文化人,鄭振鐸的心情是復雜的:他既表達出對抗戰勝利的“興奮”,又表達出內心深處隱隱的“苦衷”,包括了來自家庭生活和工作之間的苦衷?!跋U居散記”是鄭振鐸在《周報》上的主打文章,其相關文化心態的呈現,應是我們關注的主要文獻。這里先整理“蟄居散記”專欄前八篇文章之創作與發表的情況:

從表中所列八篇文章的創作與發表情況來看,鄭振鐸對于“蟄居散記”專欄非常用功,至少在戰后文化接收的繁重工作中,他每周都會抽出時間寫作散記文章,還參與《民主》(政治刊物)、《文藝復興》(文藝刊物)的創刊?!跋U居散記”專欄的自序文字,明確透露鄭振鐸提筆寫作的主旨:“在這樣的一個黑暗時期,一個悠久的‘八年’的黑暗時期里,如果能有一部詳細的記載,作為‘千秋龜鑒’,實勝于徒然的歌頌勝利的歡呼?!蓖瑫r,鄭振鐸還顯示出獨特的文獻意識,他期待“蟄居散記”專欄“可以使將來的史家們有些參考”8。
因1945年10月20日至1946年12月鄭振鐸日記闕如,有關“蟄居散記”專欄剩余文章的創作時間變得不詳。至于他為何停止專欄寫作,這是否與《周報》被迫停刊有關,目前已無法建立起完整的考證鏈條。但從表1所列八篇文章的創作、發表時間來看,“蟄居散記”專欄文章的創作,都是在刊登前一周內完成的。這從側面可看出,鄭振鐸對專欄頗為重視,并堅持寫到1946年1月間。鄭振鐸在自己的日記中還特別提到稿費給他的“沖擊”,9月13日收到《周報》第一期稿費:“唐弢來,付稿費九萬元,此第一次收到之稿費也”9!9月16日收到《周報》第二期稿費:“稿費六十七萬二千,可謂為最大的一筆款了”10!能在日記中記載稿費的收入情況,可見鄭振鐸對于“蟄居散記”專欄的期待與努力,也反映了他在抗戰結束之后經濟上的拮據狀態。剩下的“蟄居散記”專欄文章,刊載情況如下(創作時間不詳):

從上表透露的信息來看,鄭振鐸1946年2月16日發表《從“軋”米到“踏”米》之后,“蟄居散記”專欄已形同終止(盡管《周報》仍在繼續發行)。而從《記“復社”》到《從“軋”米到“踏”米》的發表周期來看,這兩篇文章的間隔時間長達四周(近一個月),這中間到底發生了什么情況、或者遇到了什么問題,我們不得而知(或許與舊歷年的春節有關?)。按照《自序》的寫作意圖,自“八一三”事變后,鄭振鐸“便過了好幾次的流離遷徙的生活”,從“十二·八”后,“便蟄居于一小樓上,杜絕人事往來。雖受著不少次的虛驚,幸而未作‘楚囚’,未受刑迫”11。1946年8月24日,《周報》出版“休刊號”,“蟄居散記”專欄在停刊中無疾而終(抑或是“有疾而終”)。“蟄居散記”專欄總計寫了22篇,其中《憶愈之》在刊發之前撤銷了發布(不由專欄刊載),原因在于鄭振鐸得知確切消息,胡愈之并沒有在南洋遇難。
啟動“文藝復興叢書”這套叢書出版的過程中,作為當事人的鄭振鐸、李健吾,實際上已開始著手《蟄居散記》的出書方案,并在上海出版公司出版的大型文學刊物《文藝復興》12《活時代》13《周報》等雜志上刊載書籍廣告作出預告。只是由于受1940年代后期時局的影響,《蟄居散記》并沒有出版。這里,就出現了所謂的“刊載構想版”《蟄居散記》,它的最初動議時間應該在相關廣告推出之前,即1946年3月。
動議出版《蟄居散記》如果確定為1946年3月,從當時發表的“蟄居散記”專欄文章體量來看,鄭振鐸收錄的“構想版”《蟄居散記》,顯然不會超過《周報》的文章總量(進而真要擴大的話,也應該是1945年8月至1946年2月的這個時間段的相關文章)。也就是說,《蟄居散記》的目錄與篇章大體是有其確立范圍的,以《周報》刊載的系列文章(指“專欄”)為主體,或許還會兼及其他同類性質的文章?!拔乃噺团d叢書”1947年7月前推出的文藝書籍,主要包括:師陀的《果園城記》(短篇小說集,1946年5月),柯靈、師陀合著的《夜店》(劇本,1946年6月),吳祖光的《后臺朋友》(散文集,1946年6月),魯迅著、唐弢編的《魯迅全集補遺》(1946年10月),景宋(許廣平)的《遭難前后》(散文集,1947年4月),楊絳的《風絮》(劇本,1947年7月)。盡管《蟄居散記》的出版遭遇夭折,但從當時的文學構想意圖來看,它在鄭振鐸此時期的文藝創作中有著特殊的價值。按《周報》開設“蟄居散記”專欄刊載的文章可看出,至少在1946年2月前后,它的主體架構大體完成。正是在這樣的出版策劃之下,《文藝復興》才推出有關《蟄居散記》出版預告的信息,這說明在1946年5、6月醞釀、出版“文藝復興叢書”的時候,鄭振鐸已完成從專欄刊載到作品結集出版的總體安排。不過,隨著時局的巨大變化(內戰爆發),《蟄居散記》最終并沒有出現在 “文藝復興叢書”內,這一出版工作的再次接續,則遲至中華人民共和國成立后的1950年12月。
鄭振鐸在開設《蟄居散記》這一專欄的時候,同時代人當時已對此有所注意,易成章就對鄭振鐸進行介紹,并提及“蟄居散記”專欄上的文章,“《周報》上的‘蟄居散記’,很受讀者歡迎”14。這從側面可看出,“蟄居散記”專欄文章在戰后的時代環境中有其閱讀的“影響力”。
二、1951年4月《蟄居散記》初版本
鄭振鐸與上海出版公司的關系非同一般,劉哲民曾提及這種關系:“西諦之與上海出版公司,單從表面看,只是作家與出版發行單位的關系;而實際上,他始終如一地關心愛護公司勝于我們自己。我們每覺得自己還沒考慮到的問題,或是想到而未解決的問題,他都預先為我們細心籌畫、周密設想?!?51949年在香港北上新解放區的途中,鄭振鐸與劉哲民保持著密切的通信聯系,甚至具體地指導上海出版公司在國統區的細節工作,比如對康嗣群的職務安排,對出版社前途的預判16,可說真正做到了無微不至地關懷著它。中華人民共和國成立后,上海出版公司能維持著正常運轉,與鄭振鐸投入的精力是分不開的。由于鄭振鐸長時間不在上海,以及他特殊的職務身份(主要在國家文物局工作),相關圖書的出版、日常具體管理的工作由劉哲民、唐弢、柯靈等在滬的友人主持并處理,但他仍舊積極參與圖書出版工作,試圖給予理論指導和政治把握,引導上海出版公司的出版方向,使出版社能夠獲得穩定的利潤,在經營的轉型期站穩腳跟。他是上海出版公司與出版總署聯系的強有力紐帶(給人的信件中經常透露他與胡愈之之間的往來交流)。1949年10月21日,鄭振鐸給劉哲民致信,“蓋弟即將在某部任職,怕難兼任此事,只要任一普通董事即可,否則,恐有人要說話也。所有上海方面來拉弟的事都已辭去。但上海出版公司的事弟絕不推辭。編輯方面的事也可做”17。鄭振鐸對華東文化事業單位的人事安排還表達出關切,得知唐弢進入華東局文物處工作的消息后,“我非常的高興,將來有許多事,需要彼此聯系,彼此交流經驗的”18??吹贸鰜?,鄭振鐸與上海出版公司實際上是交織在一起的,他時時關注著出版社的每一步發展。放置自己的作品集在上海出版公司出版,顯然包含了他對出版社的這一特殊的感情。最初,鄭振鐸期望自己的《蘇聯游記》推出其單行本19。但真正得以落實并出版的,卻是他此前夭折的《蟄居散記》。
1950年11月3日,鄭振鐸在信中向劉哲民提及《蟄居散記》的出版安排,“《蟄居散記》跋,俟全文排就后寄下一閱再寫,因已忘記,不知如何寫法才好”20。這說明,遲至1950年11月,《蟄居散記》的出版工作才正式進入上海出版公司的日程,而目錄的編訂是需要最先處置的。1951年2月13日,在致劉哲民信中,鄭振鐸兩次提及《蟄居散記》文稿的處理:
(1)《蟄居散記》可請唐弢、柯靈二兄修改后,即行出版,不必把原稿寄下了。
(2)《蟄居散記》中的小問題,請季琳兄完全作主修正可也。不必再寄原稿來。21
“季琳”就是柯靈,他本名高季琳。3月21日鄭振鐸給劉哲民的信中,談及他對柯靈的感激之情,“替我謝謝季琳兄,在百忙中替我修正《蟄居散記》”22。《蟄居散記》的出版工作,實際上是由遠在上海的柯靈等友人具體落實的。3月下旬,“蟄居散記”的編排工作大體完成。4月7日,鄭振鐸再次談到《蟄居散記》出版事宜:“茲將《蟄居散記》的‘新序’寫好奉上,請給唐弢和柯靈看看,有沒有什么毛病。如不妥,可重寫也?!?3從《蟄居散記》最后采用的《新序》來看,上海出版公司在負責出版《蟄居散記》的過程中沒有看出“新序”有什么問題,大體按原樣進行編排(新序的時間落款為“一九五一、四、七、鄭振鐸”24,但學界至今未見新序手稿),書籍在5月就已印出并發行。1950年11月提及的“跋”,并沒有出現在《蟄居散記》的書內,或許就是新的“自序”(《新序》)。從鄭振鐸給劉哲民的信札內容來看,此時鄭振鐸在結集出版《蟄居散記》這部書的時候顯得十分的謹慎。作為政府機構內重要的民主人士(政治上的統戰對象)的鄭振鐸,顯然擔心他的自序文字有言語不嚴謹、政治不正確等引發的意識形態的問題。這種謹慎處事的行為的背后,又能看出鄭振鐸對柯靈、唐弢這樣的共產黨員的高度信任,故才在信札中表達出對他們的重托,顯示出特殊的政治信任。1951年5月,《蟄居散記》由上海出版公司出版,共收錄正文19篇,外加《新序》《自序》和《附錄:憶愈之》三篇,總計22篇,詳細情況如下表所列:

陳??得枋觥断U居散記》初版本時曾說道:“這是1945年9月8日至1946年2月16日《周報》上連載的21篇《蟄居散記》中抽去五篇,補入當時寫的另外五篇散文而匯集成書。具體修訂工作由作者委托柯靈等負責”25。對照《蟄居散記》的刊載構想版篇目,抽去的五篇分別是:《一個女間諜》《記陳三才》《記平祖仁與英茵》《吳佩孚的生與死》和《惜周作人》。新增的篇目剛好也是五篇,包括:《新序》26《悼胡詠騏先生》27《“野有餓殍”》28《記吳瞿安先生》29《秋夜吟》30。《悼胡詠騏先生》寫于鄭振鐸蟄居期間(至晚1941年7月前),鄭振鐸表達出自己對淪陷區像胡詠騏這樣的知識分子精神的贊賞,從所涉及的內容來衡量,收錄《蟄居散記》內似無問題,與“蟄居散記”專欄有其一致性?!队泤泅陌蚕壬穼懹?946年,列入《國文月刊》的“紀念抗戰期間逝世的國文教授”專欄第二篇。吳瞿安就是著名的曲學大師吳梅,他逝世于1939年3月27日31,復員期間寫作這種文章,本來就帶有“蟄居散記”的追憶之味,收錄進去亦無大礙?!稇浻穼懹凇跋U居散記”專欄開設的時間內,并且是鄭振鐸列入其中的重要篇章,收錄也并無問題32?!肚镆挂鳌吩d《文匯報》1946年7月1日的“筆會副刊”,從文本的內容來看,收錄進《蟄居散記》反而倒值得細細推敲,畢竟此文的真正立意并不能與“蟄居散記”專欄的內容形成密切的聯系(筆者推測,此篇乃湊數篇目33)。
抽去的這五篇文章當然是值得反思的,它們原本就屬于“蟄居散記”專欄要建構與表述的重要文獻?!兑粋€女間諜》,鄭振鐸追憶的人物是1940年轟動上海灘的“丁默邨刺殺案”的失敗女英雄鄭蘋如,她真實的身份是“中統特工”?!队浧阶嫒逝c英茵》中的兩位主人公平祖仁和英茵,仍舊是“中統特工”?!队涥惾拧分械年惾攀侵膶崢I家,抗戰期間投身刺殺汪精衛的政治活動,后被國民政府和蔣介石嘉獎。這樣的人(鄭蘋如、平祖仁、英茵、陳三才)在共和國初期來進行政治衡量的話,他們都是有歷史污點的人物。三位主人公其政治身份就很特殊,并不是共和國初期期待的共產黨員這類英雄人物。也就是說,鄭振鐸在這里頌揚的“都是堅決與侵略者及其走狗作斗爭的愛國者”34,那時他還沒有明確的左翼政治觀念,純粹是以國家公民的身份對國家發生過的人事(與共產黨關于革命的關系牽扯不上)作出自己的評價。《吳佩孚的生與死》涉及舊軍閥吳佩孚,他是20世紀中國現代史上著名的政治人物,生前保持了中國人的尊嚴與晚節,并沒有與日本人進行合作,“表現了中國軍人的民族氣節”35?!跋U居散記”專欄寫作時,吳佩孚表現出的民族氣節頗被鄭振鐸看重。在鄭振鐸看來,吳佩孚與那些甘作漢奸的政治人物形成鮮明對照,專門寫文的背后是含有他的深意的。鄭振鐸在人民共和國初期結集出版單行本時刪掉這篇文章,明顯地有時代語境的政治考量(《惜周作人》也應是從這一角度進行考量的,最終并沒有收錄進《蟄居散記》內,后文將專門對它進行分析)。
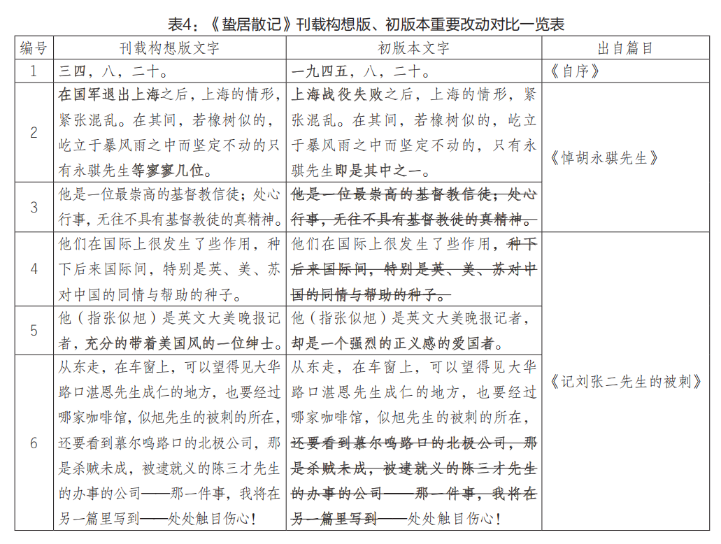
正如鄭振鐸在1951年4月7日寫就的《新序》中的交代:“當剛剛勝利的時候,我還是相當天真的只看到一面,雖然在寫著的時候,已不斷的受到壓迫。我明白美帝國主義者的本質,也明白蔣匪幫的一貫的賣國行為,但我那時候還未能完全確切的看出蔣介石匪幫是美帝的代理人。一方面深誅痛惡著日本帝國主義者,描繪著八年來自己身受的痛苦,一方面卻不能及時的覺醒到美帝的更為險惡與兇狠的心腸。這是值得自己深切反省的。警惕性不夠強,同時,研究問題也不夠深入?!?6這段文字今天讀仍讓人印象深刻,它正是1950年代初期知識分子們展開思想改造運動時進行檢討的文字思路。這里,筆者整理了刊載構想版(1946年)與初版本篇目內文字的重要修改處,可以進一步證實這樣的文字修改與時代語境之間的內在關聯度(此處的修改統計,不列入標點符號、簡單字詞順序的修改,只針對發生重大變動的改動,包括部分刪除的文字):


列表中呈現出的19處文字改動(包括修改和刪改兩種行為),實際操作這些改動行為的人,是當時在上海的柯靈、唐弢等老友(但也要特別注意,這是鄭振鐸授權的)。正如前文所指出的,它本身包含了鄭振鐸對這幾位進步老友在政治上的信任。這里的修改,至少包含了以下三個層面的內容:
一是屏蔽了此前關于南京為核心的國民政府所作的正面書寫,這包括編號1、2、7、12、17、19共六處文字的改訂細節。1911年辛亥革命后即創建中華民國,紀年方式改為“中華民國紀年”,“三四”指的是“中華民國三十四年”,1951年已經是中華人民共和國成立的第二個年份,且紀年的方式發生了更改,啟用以西歷來紀年,直接換算為“一九四五年”。“葉公超先生”是中國現代教育史上重要的教育家、文學家,他是“新月派”的重要成員?!儿Y鶘與魚》所涉及的是葉公超之事,指的是他受其叔父葉恭綽之請,從香港赴上海運送國寶級文物毛公鼎。在文物運送前即被捕于孤島,被日本憲兵抓捕投監長達三十九天,時間為1940年9月。37此后葉公超棄教(西南聯大外文系之教職)轉入政界,進入國民政府外交部。《蟄居散記》1951年出版時,葉公超正在國民黨退守、占據的臺灣從政,擔任的是外交部長職務。這樣敏感的政治人物,柯靈(包括唐弢、劉哲民)們當然要做出果斷的文字處理,以“某君”替之?!肮聧u”是抗戰時期上海文化的一種獨特形式,國民政府與孤島有著密切的聯系,包括政治、文化的對接等細節,但主導這一行為的主體仍舊是當時的國民政府,此時這個已被冠為反動的政府在文字上必須清除,所以刪掉了“我們政府的政令尚能達到的”這樣的字。原本《悼胡永騏先生》《記幾個遭難的朋友們》兩篇內各有一處提及“國軍”,此時這樣的提法也是不對的,索性出版時進行改動,盡量模糊化處理掉這些歷史的痕跡?!爸腥A民國”變為“中華民族”的一字之改背后,一方面既表達了對國民黨領導的舊政權的“唾棄”,另一方面也從對國家主體層面的強調滑向了政治與民族的話題上。
二是遵循中華人民共和國初期確立起的外交“一邊倒”政策,剔除了關于1949年以前西方資本主義國家對中國抗戰的支援事實和道義支持的文字,這些改動包括編號4、5、11、14、18。二戰結束后逐漸形成了所謂的“北約”和“華沙”兩大政治、軍事集團的對峙格局,以蘇聯、東歐、中國為首的社會主義國家結成聯盟,對抗以美國、英國等為首的西方資本主義國家。但歷史的事實是1939年形成的世界反法西斯戰爭聯盟這一組織時,曾經給予中國的抗日戰爭相當大的幫助,這些國家本身就包括了美國、英國等。此時因國家戰略格局(一邊倒)、抗美援朝等現實的局面,且新生中華人民共和國的成立不僅沒有得到美國、英國的承認,還遭到以它們為首的西方資本主義國家的經濟封鎖,剔除初刊時鄭振鐸對美國、英國有著好感的情感表達文字,也是應對這一現實的必然選擇。張似旭原來是一位具有美國風的紳士,但到《蟄居散記》單行本出版時,這樣的“美國風”已經變味,再放到張似旭先生的身上已顯得不合時宜,改成更通用的“強烈的正義感的愛國者”這一寬泛的政治術語來描述,切合時代的文風與政風。
三是對胡永騏涉及宗教(基督教)的文字,進行了徹底剔除,適應了新的時代對西方宗教的管理。中華人民共和國初期新生的人民政權堅持馬列主義、毛澤東思想為國家的指導思想,唯物主義的觀念和態度必然在新社會中大力推廣和普及。胡永騏盡管是著名的愛國主義者,但他還是一位虔誠的基督教信徒,此前關于基督教的規訓并沒有認真展開,共和國初期即有序地開展了對宗教的規范管理,其間發起的非常著名的“三自運動”(自治、自養、自傳)就針對的是基督教與西方的歷史關系,倡導基督教的革新運動。胡永騏當年信奉基督教,但這在當時被認為是西方利用宗教對中國進行文化侵略,對這樣的文字當然也要進行徹底的刪除。
另外,還有一個細節的修改處:刪掉“民糧”一詞(編號13)。此前的“蟄居散記”專欄刊載中,鄭振鐸對日本侵略者的侵略本性表述有自己的立場和判斷,日本對中國淪陷區內物質的掠奪,不僅滿足侵略軍隊的需要,而且還運回日本滿足普通民眾的需要。但后來這一觀念發生了微妙的改變,發動侵略中國的這場戰爭的罪魁禍首是日本軍界和政界的代表人物,普通民眾是無辜的。刪掉“民糧”二字,包含了中華人民共和國對日本普通民眾的新認識與新期待,這符合中華人民共和國初期中日民間文化之間的交往機制建設共識。
《惜周作人》是“蟄居散記”專欄篇目里最感人的一篇,它的刪除比《一個女間諜》《記陳三才》《記平祖仁與英茵》《吳佩孚的生與死》四篇的刪除行為更為復雜。既然要在內容上刻意回避周作人并刪除《惜周作人》,我們不得不回到1940年代后期和共和國初期的歷史語境中加以觀照。
1945年8月15日抗戰結束后,落水文人的追責處罰被提上議事日程,他們應該受到應有的政治、經濟與文化等形式的懲罰。淪陷時期周作人的事敵行為被認定,1945年12月6日,國民政府以漢奸罪將他逮捕并收監北平炮局胡同監獄,1946年5月27日押解至南京老虎橋監獄。1949年1月26日,周作人被保釋出獄,在上海居住過一段時間后,于8月14日回到北平。1950年2月21日,廢名拜訪周作人,帶去鄭振鐸在中法大學圖書館借出的法國商伯利譯本《伊索寓言》,“讓枯居北京的周作人發揮一技之長從事翻譯工作。周作人頗受感動,從3月13日起化(花)兩個月之力完成。這是解放后他從事翻譯工作的開始”38。當然,如果結合周作人1949年9月保釋出獄后的生活行蹤來看,這樣的判斷顯然“有誤”39。鄭振鐸表達對周作人關照之前,1950年1月23日葉圣陶還曾親自登門拜訪過周作人。葉圣陶的拜訪過程還有周建人、金燦然等同行,葉圣陶在日記中記錄下會見的全過程:
飯后兩時,偕喬峰燦然訪周啟明于八道灣。啟明于日本投降后,以漢奸罪拘系于南京,后不知以何緣由國民黨政府釋出,居于上海,去年冬初返居北京,聞已得當局諒解。渠與喬峰以家庭事故不睦,來京后喬峰迄未往訪,今以燦然之提議,勉一往。晤見時覺其風采依然,較喬峰為壯健。室中似頗蕭條,想見境況非佳。詢其有無譯書計劃,無確定答復,唯言希臘神話希臘悲劇或可從事,但手頭參考書不備,亦難遽為。蓋其藏書于拘系時沒收,存于北平圖書館也。談四十分鐘而辭出。40
從葉圣陶日記的記錄來看,周建人極不情愿前往拜望自己的二哥(周作人),但在葉圣陶、金燦然的勸說下還是一同前去。葉圣陶提及周作人“已得當局諒解”,說明在新的政治與時代語境中,周作人獲得了政治當局(中國共產黨及其領導的新生政權)的認可。正是周作人談及“唯言希臘神話希臘悲劇或可從事,但手頭參考書不備”,才有十天之后鄭振鐸委托廢名帶《伊索寓言》給周作人的這一記錄。《伊索寓言》譯本遲至1955年才由人民文學出版社出版,其他有關希臘神話或希臘悲劇作品,有《阿里斯托芬喜劇集》(1954年11月)、《歐里庇得斯悲劇集》(1957年2月、1957年11月、1958年9月)等出版。這些譯書出版的時候當然不能使用周作人這個名字,只能用周啟明、周遐壽等替代性名字(甚至包括周作人的主導性翻譯作用也被弱化呈現)。在中華人民共和國的初期歲月里,最早表達對周作人著作有出版興趣的,還是鄭振鐸主導的上海出版公司。1955年被歸并到公營出版社(新文藝出版社)之前,周作人的著作先后有三種在上海出版公司出版,分別為:《希臘女詩人薩波》(周遐壽,1951年8月)、《魯迅的故家》(周遐壽,1953年3月)和《魯迅小說里的人物》(周遐壽,1954年4月)。
幾乎與《蟄居散記》納入出版計劃同時,鄭振鐸重啟“文藝復興叢書”的出版工作,“文藝復興叢書及世界文學叢書的計劃甚好”41。這容易給人以聯想,鄭振鐸此時編排《蟄居散記》,肯定與重新啟動“文藝復興叢書”有著密切的關系。但共和國成立后推出的這套叢書,第一部并不是《蟄居散記》,而是柯靈的電影改編本《腐蝕》(1951年訂正版時,更名為《腐蝕與海誓》),出版時間為1950年12月,接著的是師陀的《歷史無情》,1951年3月出版,第三部才是鄭振鐸的《蟄居散記》,1951年5月出版。緊跟著鄭振鐸《蟄居散記》出版步伐的,則是周作人的翻譯作品《希臘女詩人薩波》,出版時間為1951年8月。盡管在《蟄居散記》結集出版時抽掉了《惜周作人》,但鄭振鐸實際主持的上海出版公司,仍舊努力推出周作人的翻譯作品《希臘女詩人薩波》,試圖發揮周作人在文學翻譯上的才能,形成與政治當局達成的諒解的某種一致性呼應,亦回到了1946年1月他寫作《惜周作人》那篇文章的初衷上,對周作人的處境進行了體貼、諒解和關照。
不過需要注意的是,盡管周作人與政府達成諒解,但他的漢奸罪仍舊對他產生了影響(新披露1949年周作人日記也可以看出)。1945年抗戰結束之后的懲治漢奸文人過程中,鄭振鐸表達過自己的觀點,先后寫過《鋤奸論》《鋤奸再論》和《怎樣處置漢奸的財產》,要求嚴厲懲治漢奸。按照鄭振鐸的分類,周作人至少應在二等漢奸罪犯和文化漢奸的第一等叛國罪的行列之中42,這些罪犯當屬政治清理的對象,對其財產的處置,“所有已接收的漢奸財產,自敵偽產業處理局以至各軍事黨政機關,及其他負責接收者,均應編造清冊,移送法院”,“等待法院的判決確定,財產全部沒收后,再定處置的辦法”43。既然周作人的漢奸罪是成立的,他的處置似乎也應納入這樣的標準之內。但鄭振鐸卻在1946年1月12日《周報》第十九期發表《惜周作人》,表達對周作人落水行為的惋惜,還試圖有效剝離周作人在漢奸處置中的方式與方法。他在文章中說道:“在抗戰的整整十四個年頭里,中國文藝界最大的損失是周作人附逆”“周作人的失去,我們實在覺得十分的惋惜,十分的痛心!沒有比這個損失更大了!”為了保全周作人,使他得到合理化使用,“即使他被捕之后,我們幾個朋友談起,還想用一個特別的辦法,囚禁著他,但使他工作著,從事于翻譯希臘文學什么的”44。鄭振鐸提出的“即在今日,我們不但悼惜他,還應該愛惜他”這一論調,顯然超越了時局的政治視野,具有了深遠的影響力和前瞻度。
《惜周作人》發表不久,1946年3月9日就有人對鄭振鐸的這種惋惜論調提出批評:第一,周作人“早就成了過去時代的人物,早就不是鄭先生的‘隊伍中’的伙伴了”,第二,“鄭先生對周作人評價太高”。盡管這種批評沒有減損鄭振鐸的威信,“我并不因為對周作人的不尊敬而有損對鄭先生的仰慕。因為鄭先生是自五四一直到現在沒有離開過崗位的人,他的貢獻、成就和影響是遠在周作人之上的,他的不斷的工作,他的許多譯作,和文學大綱可以作證”45。對鄭振鐸來說,這是一種善意的批評,當然會對他處置《惜周作人》這篇文章產生潛在的影響。1946年6月,兩篇火藥味較濃的文章被刊載出來:一篇署名為錢醉竹的《讀蟄居散記〈惜周作人〉篇后》,批評鄭振鐸對周作人的評價過高,認為周作人早已不是鄭先生的“陣伍中的‘伙伴’”,也不能與魯迅、鄭先生的文學成就相比46;一篇署名為李孫的《讀〈讀蟄居散記《惜周作人》篇后〉有感》,認為鄭振鐸寫作《惜周作人》一文是“一時感情沖動”,文章容易產生“副作用”,把中國民族的“氣節”丟置一邊47,對鄭振鐸提出嚴厲批評。這些批評文章盡管是五年前(1946年)的舊事,但不可能不對(1951年)鄭振鐸刪掉《惜周作人》產生影響。
進入中華人民共和國初期的政治環境與文學環境后,周作人委婉地給高層人物(據說包括周恩來等在內)寫信,試圖緩解其人生困境:“現在的時代既與從前不同,舊時的是非不能適用,我們只要誠實的說實話,對于人民政府,也即是自己的政府,有所陳述沒有什么不可以的,這與以前以臣民的地位對于獨裁政府的說話是迥不相同的。”48盡管周作人對新生共和國有自己的理解,但這與新政權的期待之間顯然還有較大的差異。新政權的諒解也是有政治底線的,每當周作人試圖觸及那條底線的時候,都會被嚴厲地拒絕之。比如,1954年周作人期待獲得選舉權和被選舉權,但這一想法最后還是以破滅告終。所以,1951年4月出版《蟄居散記》,抽掉《惜周作人》這一篇文章,至少保證了書籍的政治正確,在公開場合中也能撇清鄭振鐸與周作人頗為密切的私交關系。但在實際的出版安排上,鄭振鐸仍巧妙地支持、幫助這位昔日老友,出版《希臘女詩人薩波》就是最好的證明。
黃俊東曾在香港中環石板街的“康記”舊書店淘書,曾獲得上海出版公司出版的《蟄居散記》初版本。但在香港流傳的這個版本,與目前我們看到的初版本還是有些差異,“最引我奇怪的是那篇新序,竟是寫于1951年4月7日,顯然是為了初版而寫的,何以印出新書時不見了新序,如果當時不是被抽掉,可能是為了趕著出版而來不及收了”49。可以看出,進入香港時《蟄居散記》的初版本被人做過手腳?!缎滦颉繁怀榈舻谋澈?,明顯遮蔽了鄭振鐸在共和國初期歲月中的真實心態。但從上海出版公司的《蟄居散記》初版本篇目來看,我們又可以作出推斷:鄭振鐸1946年“構想版”《蟄居散記》的篇目,很可能是22篇,初版本至少在篇目的數量上保持了與“蟄居散記”專欄篇目的一致(剛好也是22篇)。刪掉篇目與新增篇目的背后,涉及鄭振鐸復雜的內心世界。特別在針對周作人的關照上,可以說鄭振鐸真是費盡了苦心,真正在實實在在地努力幫助昔日的這位老朋友。
另外,《蟄居散記》初版本有個細節是失誤的,一直不被學界所注意,這就是目錄頁的篇目排版頁碼對應的問題。按照正常的目錄排版,目錄所收各篇文章的編頁應與正文頁碼一致。但仔細查看目錄第2頁第17篇《售書記》,目錄頁編頁為第104頁,但正文真正對應的頁碼為108頁,此后包括《我的鄰居們》《秋夜吟》《附錄:憶愈之》三篇的頁碼對應都是錯位的。不知當年《蟄居散記》初版本出版之后,上海出版公司是否發現了這一明顯的錯誤。這種頁碼編排錯誤的背后,是不是有所謂的篇目被抽出的問題,可能需要學界今后在上海出版公司的檔案文獻里尋找相關線索。
專注于《蟄居散記》的刊載構想版與初版本的篇目變動和文字的刪改,其背后的主要目的,還是想借此微觀考察20世紀四五十年代特殊時代的轉型過程中,鄭振鐸及其老友們(包括唐弢、柯靈、劉哲民等)面臨的政治語境之制約機制及其應對策略,以及他們如何最大限度地去體現《蟄居散記》在歷史與現實之間的文學、思想的張力,進而“揭示出作品的多重內涵”“豐富批評的層次和維度”和“深化對作品的整體理解和評價”50。
三、1954年3月巖波書店《蟄居散記》日文版51
原本打算本文在此處畫上句號,但(2019年)正在日本訪學的青年學者呂彥霖博士給我帶來意外的驚喜。他給我提供了日文版《蟄居散記》的影印本及其相關材料。這使得我不得不把眼光轉到這本特殊的版(譯)本上面。
1954年3月,安藤彥太郎(1917—2009)和齋藤秋男(1917—2000)將鄭振鐸的“蟄居散記”專欄文章翻譯成日文。日文版的書名,更名為《燒書記:日本占領下的上海知識分子》(《書物を燒くの記:日本占領下の上海知識人》),1954年7月20日由東京巖波書店出版。8月19日,大塚金之助對這部日譯本寫了書評《讀〈燒書記〉》,借以談論戰爭中和戰后日本的生活現狀52。二戰結束后的一段時間里,老牌的巖波書店“成為日本社會的‘輿論領袖’,在很大程度上左右了社會輿論的走向”,定位的讀者對象“主要是青年學生和知識階層”。53《蟄居散記》書名翻譯發生變更的背后,涉及日本文化研究界在戰后的思想狀況,甚至包括了他們對剛剛過去的中日戰爭(實際是侵華戰爭)的深切反思,也是對當時美國軍事占領日本這一現實的回應:“謹以此送給在‘占領下’的生活之后渴望真正獨立的日本知識分子們。”54兩位翻譯者是中日戰爭反思人士的代表人物,安藤彥太郎是《遭難前后》(“文藝復興叢書”之一種,許廣平著)的日文翻譯者55,齋藤秋男是最早注意鄭振鐸這類知識分子命運的日本學者。齋藤秋男對“蟄居散記”專欄的關注,起始于1946年1月對《周報》的閱讀,“在日本偶爾入手的幾本《周報》中,我們找到連載的一部分,題為《燒書記》,讀后感慨頗深”56。他原是一名侵華日軍的隨軍士兵,1942年后在中國大陸征戰數年,目睹過日軍在中日戰爭期間的相關生活情況,1945年8月戰爭結束時在湖南省洞庭湖附近農村就地解散并遣送回日本,隨后把自己的精力投注于陶行知研究,1946年至1950年就職于日本中國研究所,1950年改任東洋大學助理教授。從1950年代至1980年代,齋藤秋男在中日文化交流方面長期致力于對陶行知做學術研究,取得了很大的學術成就,是日本學界重要的中國教育研究專家。57此前的1947年3月,齋藤秋男在日本《新中國》周刊第11期的“新中國人物傳”專欄發表專文《鄭振鐸》,“介紹鄭振鐸是抗戰時期堅守在淪陷區的不屈的壯士,當前中國文藝復興的指導者和投身于政治風暴的政論家。還稱贊鄭振鐸寫的《〈文藝復興〉發刊詞》洋溢著青春的氣息,并說他的《蟄居散記》是珍貴的文章,也感動了日本的讀者”58。正是這份對鄭振鐸《蟄居散記》的敬佩之情,使齋藤秋男產生了翻譯它的沖動。
作為在反思中日戰爭的前提下進行的學術研究,安藤彥太郎和齋藤秋男都對戰時中國文化和文人的生存狀況進行了較深刻的反省,他們進而關注到戰后上海文壇出版的“文藝復興叢書”。安藤彥太郎獨自翻譯了許廣平的《遭難前后》,并和齋藤秋男合譯鄭振鐸的《蟄居散記》,這表明兩位研究者在思想態度上的一致性。鄭振鐸的“蟄居散記”專欄文章的主體內容,本身就是對中日戰爭背景下中國知識分子生活、精神與思想狀態的描述,這對日本知識界當然有著更為深刻的現實反思與參照的價值,恰如兩位譯者在日文版《序言》中提及的,他們很快就著手該書的翻譯工作。59值得注意的是,日文版《燒書記》并不是《蟄居散記》初版本的對應翻譯本,兩位翻譯者在從事翻譯的過程中并不知道上海出版公司出版了《蟄居散記》。60與上海出版公司的《蟄居散記》版本進行對比,亦發現日文版與中文初版本存在的版本差異。這里,筆者把日文版和上海出版公司初版收錄之篇目進行對照,從中可以窺見一些關鍵性的話題。

中文初版本、日文版的篇目對比中可讓人看出,《蟄居散記》“刊載構想版”中原有的《記陳三才》《記平祖仁與英茵》《一個女間諜》《吳佩孚的生與死》《惜周作人》五篇,日文版全部原樣予以保留。而鄭振鐸在《蟄居散記》初版中新增的《悼胡詠騏先生》《記吳瞿安先生》《秋夜吟》三篇,以及他1951年4月7日寫的新序文字,日文版并沒有(畢竟新序是1951年4月寫就的,且并沒有公開發表過)。日文版增加了一篇新作,這就是《わが友の死——夏丐尊のこと》(中文題目為《悼夏丏尊先生》),原載《文藝復興》第1卷第5期(1946年6月1日)。譯者收錄鄭振鐸的這篇文章,顯然有他們自身的考慮。查夏丏尊年譜可知,夏氏曾被日本憲兵逮捕,備受刑罰折磨,時間為1944年11月。61日本學界一直有一種觀念,上海成為日本人的占領區,是1941年12月8日美國正式對日本宣戰,日本迅疾對上海英美租界進行軍事占領之后。此前,日本軍隊一直沒有對英美租界區域采取軍事行動,公開宣稱與美國、英國展開軍事對抗,致使上海淪陷區有“孤島”之稱。伴隨著戰爭的擴大,日本才對英美租界進行軍事占領,這標志著上海成為真正的淪陷區(與此前的“孤島”有本質差別)。從這個角度來看,日譯本沒有注意到《悼胡詠騏先生》《記吳瞿安先生》這兩篇記人的文章,是有譯者這樣判斷的道理的(這里可以看出日本學者在考量上的嚴謹態度,且兩篇并沒在“蟄居散記”專欄內)。在譯者看來,胡詠騏(1898—1940)、吳瞿安(1884—1939)這兩位逝者均不在淪陷時期離開人世,與鄭振鐸寫作“蟄居散記”系列的最初本意,還是有本質的差別?!肚镆挂鳌房d于《文匯報》1946年7月1日,從《蟄居散記》書籍廣告的預告來看,它已經大大逸出了《蟄居散記》“構想版”的時間(1946年4月15日前后)62,日文譯者沒有把它列入也是情有可原的(這也符合筆者前面對此篇選入的“推測”)。盡管夏丏尊病逝于1946年4月23日,但從夏氏的人生經歷來看,他的確與淪陷時期上海占領區的生活有密切的關系,他應該算作淪陷時期著名的文化人,也是日本軍事占領上海英美租界后中國人生存狀態的最具代表性的人物。日文版亦未收錄中文版中的附錄文章《憶愈之》,可能著眼于兩點考慮:一是此文并沒有公開發表過,兩位譯者根本不知道有這篇文章(畢竟沒在《周報》出現過);二是鄭振鐸曾對此文表達過自己的看法(譯者沒有見到上海出版公司初版本對此的說明文字)。
周作人在中華人民共和國初期的國內文藝界、思想界和文化界遭受到政治的冷淡處置,但在日本卻產生著較大的影響力。他的漢奸文人身份,日本學界并不像中國國內的政治處理方式那樣的簡單、決絕。他們對文化人身份的周作人表達出敬重的態度,新披露的松枝茂夫1955年1月致周作人信札明顯可以窺見。63兩位翻譯者(安藤彥太郎、齋藤秋男)盡力貼著鄭振鐸創作“蟄居散記”專欄的原貌來予以理解,這大體符合1945—1946年鄭振鐸的真實心態。
從這個角度來看待《蟄居散記》的日文版,它應該是最能接近鄭振鐸在1946年擬出版時的原初面貌的。筆者認為,日文版《燒書記》的思想價值,同樣能與1951年4月上海出版公司的《蟄居散記》初版本形成了某種呼應。當然,在考察《燒書記》時,研究界還是要注意到日本當時特殊的文化語境,因為日本處于美國的軍事占領之下。這種軍事占領,和日本占領上海還是有著本質的差別的。翻譯《蟄居散記》的文化意圖,兩位日文譯者還是非常明顯地給予表露,這正如譯者在序言中提及的那樣,他們的翻譯既有明顯的政治目的,還潛藏著一定的文化訴求。
結 語
受新時期文藝思潮的變動與思想解放潮流的影響,抗戰時期的文學和文化成為學術研究的內容,1982年12月建構起來的“上??箲饡r期文學叢書”亦列入出版計劃,試圖“展現抗戰時期上海地區宏偉斗爭生活圖景”。它的發起人為王元化,巴金是叢書的名譽主編,樓適夷、林淡秋、柯靈、朱雯組成編委會,楊幼生、陳夢熊、管權、胡凌芝、蕭斌如為編務組,擬出五輯五十冊,《蟄居散記》列入其中,由福建人民出版社出版,編者為楊幼生。64此可謂《蟄居散記》之“終極版”。
“終極版”《蟄居散記》的書后,附有鄭振鐸之子鄭??祵懙摹吨赜「接洝?,提及它與1951年初版的差異:“集外的四篇遺作是由‘叢書’的編輯同志從《周報》上輯出補入,按發表前后排列于后。父親生前所以未加編入,是有種種原因的,但從反映歷史面貌的角度看,還有一定的作用和意義,想來讀者也是歡迎的吧!”65此處,鄭福康提及他的父親鄭振鐸盡管沒有把《記陳三才》《惜周作人》《一個女間諜》《記平祖仁與英茵》這四篇文章編入的歷史原因直接表露出來,但從中可看出,四篇文章因其相關內容或人物在共和國初期的文學環境中受到了限制,直接原因和政治相關?!敖K極版”的《蟄居散記》與日文版相比,它反而又有所缺失。我們只能稱這個版本為《蟄居散記》“全本”,與1946年的“刊載構想版”、1954年的“日文版”在文獻學上的價值相比,還是有一定的差異的。至少可以看出,這個“全本”(或“終極版”)并不是中國現代文學文獻學意義上最理想的“版本”。經過對比,筆者發現終極版《蟄居散記》的《新序》《自序》、19篇和附錄《憶愈之》都直接來源于上海出版公司的初版本,而集外的《記陳三才》《惜周作人》《一個女間諜》《記平祖仁與英茵》直接來源于《周報》的“蟄居散記”專欄。從這個角度上來說,我們更期待1946年、1950年至1951年的鄭振鐸日記能夠重見天日,讓研究界能真正窺見作家鄭振鐸本人在彼時(戰后至中華人民共和國初期)的真實文化心態,從而看到更加細致的中國現當代轉型與生成期的現代文人心態史,同時也期待學界有人能夠來做一個“足本”,更方便今后學界對《蟄居散記》的研究。
《蟄居散記》作為戰后現代散文的重要收獲,值得中國現代文學研究界高度關注。試想想,鄭振鐸堅韌蟄居上海長達八年后,能夠在1945年8月20日至1946年2月間的半年時間里寫下這二十多篇散文,其所表彰和批評的真正指向,明顯有為歷史留存證史并進行道德文化反思的思想深意,且每篇散文都寫得文情并茂、言辭懇切,本身是具有很高的文學價值的,是戰后中國現代散文的寶貴收獲。這類散文的寫作,不僅具有可貴的文學價值,更重要的是其思想價值與文化價值。事實上,在進入1945年8月戰后的文人復員、文化復興這一歷史進程的時候,不僅僅是鄭振鐸在關注抗戰期間知識分子的精神史寫作,還包括朱自清、郭紹虞、許廣平等作家也在盡力地呼應這一主題的書寫。由此可以斷定,《蟄居散記》作為戰后散文的代表作,它完全能夠與朱自清的《論嚴肅》《論氣節》,郭紹虞的《論狂狷人生》《論勇與狂狷》等文章形成特殊的思想呼應,這確實應該成為學界今后關注與討論的學術話題。
[本文系國家社科基金項目“開明書店版‘新文學選集’叢書專題研究(1951—1952)”(項目編號:18XZW018)的階段性成果]
注釋:
1 15 16 17 19 20 21 22 23 劉哲民:《回憶西諦先生》,《鄭振鐸書簡》,學林出版社1984年版,第232、233、12、26、24、35、50—51、57、60頁。
2 3 4 5 6 9 10 陳??嫡恚骸多嵳耔I日記全編》,山西古籍出版社2006年版,第244、244、245、245、247、249、250頁。
7 此表根據1945年8至10月鄭振鐸日記和《周報》刊載“散記”專欄文章而制作,特此說明。
8 11鄭振鐸:《自序》,《周報》創刊號,1945年9月8日。
12 《文藝復興》最先出現《蟄居散記》書籍廣告的時間,為第1卷第3期(1946年4月1日)。
13 《活時代》最先在創刊號出現《蟄居散記》書籍廣告,時間為1946年4月15日。
14 易成章:《鄭振鐸》,《書報》(第一輯),1945年11月20日。
18 劉哲民編《鄭振鐸先生書信集》(三),上海古籍出版社1988年版,第426頁。
24 36 鄭振鐸:《新序》,《蟄居散記》,上海出版公司1951年版,第2、1頁。
25 38 58 陳??担骸多嵳耔I年譜》,書目文獻出版社1988年版,第466、448、406頁。
26 鄭振鐸為《蟄居散記》的出版新作的序言,寫作時間為“1951年4月7日”。
27 《胡詠騏先生紀念冊》,上海市保險業同業公會等聯合發行,1941年7月15日出版。
28 此文并不在《周報》的“蟄居散記”專欄內,而是由《現代英文》(第2期)予以刊布,且有王翼廷(Wang I-ting)的翻譯進行對照。
29 鄭振鐸:《記吳瞿安先生》,《國文月刊》第42期,1946年4月20日。
30 34 楊幼生:《讀鄭振鐸的〈蟄居散記〉》,《藝譚》1983年第2期。
31 盧前:《吳瞿安先生事略》,《時事新報》第4版1939年4月16日。
32 鄭振鐸在附錄這篇文章時,加了尾注文字:“關于愈之病故的誤傳,當時曾引起各方面的震動。但此文發表時,已證明是‘海外東坡’之謠?,F并錄于此,作為一個小小的紀念。”鄭振鐸:《蟄居散記》,第130頁。
33 這進一步證明,鄭振鐸建構《蟄居散記》的篇目正是22篇。
35 李新、孫思白編《民國人物傳》(第2卷),中華書局1980年版,第209頁。
37 傅國涌:《葉公超傳》,河南人民出版社2004年版,第92—93頁。
39 按《周作人年譜》記載,在上海停留期間,周作人已經開始著手翻譯工作。張菊香、張鐵榮編:《周作人年譜》,天津人民出版社2000年版,第732頁。
40 葉圣陶:《葉圣陶集》(22),江蘇教育出版社2004年版,第91頁。
41 劉哲民編《鄭振鐸書簡》,雪林出版社1984年版,第38—39頁。
42 鄭振鐸:《鋤奸論》,《周報》第2期,1945年9月15日。
43 鄭振鐸:《怎樣處置漢奸的財產》,《周報》第32期,1946年4月13日。
44 鄭振鐸:《惜周作人》,《周報》第19期,1946年1月12日。
45 胡明樹:《讀鄭振鐸〈惜周作人〉》,《文藝生活》(光復版)第4號,1946年4月10日。
46 醉竹:《讀蟄居散記〈惜周作人〉》,《大威周刊》第1卷第10期,1946年6月16日。
47 李孫:《讀〈讀蟄居散記《惜周作人》篇后〉有感》,《大威周刊》第1卷第11期,1946年6月30日。
48 《周作人的一封信》,《新文學史料》1987年第2期。
49 黃俊東:《獵書小記》,云南人民出版社2002年版,第116頁。
50 段美喬:《陳白露的形象變遷:從報刊本、初版本到川版》,《文藝爭鳴》2024年第12期。
51 此部分凡涉及日文材料及其翻譯,都由西南科技大學外語學院日語系教師何歡提供,在此特對她表達謝意。
52 陳??担骸段迨甏尤毡疚膲囊槐緯獙懹卩嵳耔I〈蟄居散記〉日譯本再版之際》,《新文學史料》1992年第3期。
53 諸葛蔚東:《戰后日本出版文化研究》,昆侖出版社2009年版,第119頁。
54 56 鄭振鐸:《書物を燒くの記:日本占領下の上海知識人》,安藤彥太郎、齋藤秋男翻譯,巖波書店1954年版,第ⅱ頁。
55 林煌天主編《中國翻譯詞典》,湖北教育出版社1997年版,第16頁。
57 周洪宇主編《全球視野下的陶行知研究》(6),北京師范大學出版社2015年版,第282頁。
59 至于兩位翻譯者和著者鄭振鐸是否有著翻譯上的“溝通”,我在材料的查詢中并沒有得到直接的線索,譯者也談到并沒有看到上海出版公司的《蟄居散記》初版本。
60 [日]齋藤秋男作:《關于日譯〈蟄居散記〉的回憶》,《出版史料》1989年第2期。
61 葛曉燕、何家煒:《夏丏尊年譜》,中國文史出版社2012年版,第189頁。
62 此為《蟄居散記》書籍廣告預告的最初時間,筆者推斷此時鄭振鐸基本上建構起構想版的目錄。這個時間來源于《活時代》雜志創刊號,它的創刊時間為1946年4月15日?!断铝懈鲿磳㈥懤m付印》(廣告),《活時代》創刊號,1946年4月15日。
63 1955年1月第24封信札的內容。參見趙京華譯:《松枝茂夫致周作人函(1936—1965)》,《中國現代文學研究叢刊》2014年第11期。
64 林柯:《〈上海抗戰時期文學叢書〉編輯出版》,《上海師范大學學報》(哲學社會科學版)1985年第2期。
65 鄭??担骸吨赜「接洝?,《蟄居散記》,福建人民出版社1982年版,第112頁。
[作者單位:貴州師范大學文學院 文學·教育與文化研究中心]
[本期責編:鐘 媛]
[網絡編輯:陳澤宇]


