茅盾文學獎獲獎作品在俄羅斯的譯介接受研究 ——以俄羅斯在線書評詞匯的情感分析為基礎
茅盾文學獎(以下簡稱茅獎)設立于1981年,是中國重要的文學獎項之一,引領著中國當代優秀長篇小說創作的方向。近年來,隨著中俄兩國文化交流合作不斷加深,中國文化在俄羅斯的傳播有助于俄羅斯民眾更好地理解當代中國。譯介中國當代優秀文學作品是中國文化對俄傳播的重要途徑,在跨文化交流中起著舉足輕重的作用。因此,如何在中俄兩國的文化多樣性中尋求統一,提高文學作品的譯介傳播效果就顯得格外重要。
關于茅獎獲獎作品在海外的譯介研究目前仍以英譯為主,多數學者或從其在英語區的傳播與接受入手,或從其英譯翻譯本體入手進行研究,總體上呈現出整體作品研究少,單部作品研究多;俄譯作品研究少,英譯作品研究多的趨勢。歷屆茅獎獲獎作品作為中國當代長篇小說中的優秀之作,在被譯入俄羅斯之后,是否被俄羅斯讀者所接受?存在哪些審美差異性?能否從中找到更適合中國當代文學作品的譯介策略?
基于這些問題,本研究對歷屆茅獎獲獎作品在俄羅斯的譯介傳播情況以及在海外的譯介研究情況進行了詳細梳理,同時立足于書評網站“生活圖書館”(Livelib),(1)以茅獎獲獎作品俄譯本的在線書評為語料,采用基于情感詞典的情感分析方法,借助俄語情感詞典RuSentiLex和語料庫分析軟件Antconc,統計在線書評中積極情感詞與消極情感詞的占比,分析俄羅斯讀者對茅獎獲獎作品俄譯本的接受程度,力求為中國當代優秀文學作品更好地“走出去”,更有效地“走進去”,提供更多有益的借鑒和參考。
一、茅獎獲獎作品在俄羅斯的譯介出版
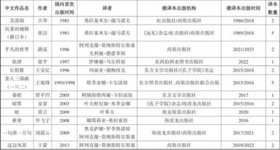
縱觀前10屆茅獎獲獎作品,包括榮譽獎在內,共有53部,由于篇幅較長、譯介難度較大等原因,只有12部作品被譯介至俄羅斯。由于譯者、出版社及出版時間等因素,以該12部中文作品為底本的俄譯本共有26部。同時,在俄譯介出版的茅獎獲獎作品有四分之三再版,也就是說,在12部中文作品中,只有4部作品只出版了一次,另外8部作品在俄羅斯均一版再版。前10屆茅獎獲獎作品在俄譯介出版情況詳見表1。

表1:前10屆茅獎獲獎作品在俄譯介出版情況匯總表
通過表1的數據不難發現,茅獎獲獎作品在俄羅斯的譯介起源于20世紀80年代末。在當時中蘇關系正?;蓢幕涣魅諠u頻繁的大背景下,《芙蓉鎮》《沉重的翅膀》等講述中國社會重大變革的文學作品開始受到蘇聯的關注。在蘇聯文學評論家、漢學家弗拉基米爾·謝馬諾夫的譯介下,揭露“左”傾思潮危害、歌頌十一屆三中全會路線勝利的《芙蓉鎮》,在1986年由虹出版社出版;《遠東》雜志分別于1989年第5、6、7期連載弗拉基米爾·謝馬諾夫翻譯的反映中國“四化”建設和工業改革的《沉重的翅膀》(修訂本),并由虹出版社于同年出版了該小說的俄譯本。自1991年蘇聯解體后,“嚴肅文學作品的出版在俄羅斯受到沖擊,中國當代文學作品的市場需求更是斷崖式下降”。(2)在此后的20余年時間里,茅獎獲獎作品一直未在俄羅斯得到譯介。受2012年莫言獲得諾貝爾文學獎的影響,以及2013年習近平總書記在全國宣傳思想工作會議上提出了“講好中國故事”的明確要求之后,中國的出版機構開始在政府的引導下開展與俄羅斯出版社的合作,俄方對此也做出了積極回應。茅獎獲獎作品在俄羅斯的譯介迎來了一個高潮。
這一時期,“一批中國文學翻譯出版工程的實施,以及中國作家頻頻獲得國際大獎帶來的傳播效應,使中國當代文學作品在俄譯介工作開始升溫。中國政府的資助與俄方的商業運作結合,雙向發力促進了中國當代小說在俄羅斯的翻譯和推廣工作。長篇小說的出版數量躍升上新的臺階”。(3)在茅獎獲獎作品中,《長恨歌》《暗算》《推拿》《一句頂一萬句》通過中俄兩國政府間的人文交流與合作項目“中俄經典與現當代文學互譯出版項目”譯介出版,《秦腔》《蛙》《這邊風景》等也相繼在俄出版,而《芙蓉鎮》《沉重的翅膀》等曾經出版的作品也在這一時期再版。值得注意的是,第十一屆茅獎獲獎名單于2023年8月揭曉,獲獎作品《回響》已于同年6月經由漢學家奧莉加·羅季奧諾娃翻譯,通過海波龍出版社在俄出版,首發1000冊。(4)這部小說在獲得茅獎之前就先行在俄譯介出版,不僅說明了俄羅斯出版社商業嗅覺之靈敏,更反映出其對中國當代文學作品的關注度之高。
但我們也應看到,目前只有不到五分之一的茅獎獲獎作品被譯介到俄羅斯,且近10年的獲獎作品除《回響》外,暫未有相關作品譯介出版。仍有如《白鹿原》《額爾古納河右岸》《塵埃落定》《人世間》等大量優秀獲獎作品亟待走出國門與俄羅斯讀者見面。探究俄羅斯讀者對現有譯介作品的情感傾向與接受程度,不僅可以為其他作品的譯介提供思路,而且有助于中國當代文學實現從“走出去”到“走進去”的跨越。
二、基于情感詞典的情感分析方法及語料庫構建
對于文學作品外譯接受程度的研究,學界較多采用情感分析的方法。目前文本情感分析的主要方法有基于情感詞典的方法、基于傳統機器學習的方法、基于深度學習的方法等?;谇楦性~典的方法即“基于情感知識構建情感詞典并將其作為工具是判斷主觀性文本情感極性的傳統方法,基本原理是根據經驗將廣泛使用的情感詞進行歸納整理,當文本輸入后就與詞典內容進行匹配,尋找文本中與情感詞典中重合的情感詞,從而判斷文本的情感極性”。(5)雖然就情感分析而言,目前已經存在“通過構建網絡模型模擬人腦神經系統對文本進行逐步分析、特征抽取且自動學習優化模型輸出”(6)的弱監督的深度機器學習方法,但相較于英語區利用輔助軟件TextBlob進行情感分析,如石春讓、鄧林分析西方讀者對莫言小說的接受程度的相關研究而言,(7)俄語區在“俄語情感分析方面無論是模型構建還是數據儲備都處在不斷探索中”。(8)因此,雖然基于情感詞典的情感分析方法較為傳統,但“從語言學的角度出發,重點分析俄語中情感詞匯的表達方式”(9)仍是進行俄語情感分析的研究方法之一。
在情感詞典的選擇上,本研究選擇規模較大、建設質量較高、引用頻次較多的情感詞典RuSentiLex。它采用半自動的方式生成,首先以35種負面模式和20種正面模式進行匹配,通過自動從大規模語料中提取候選詞列表,再經過人工篩選來確定情感類別。RuSentiLex共收錄16057個俄語情感詞,其中正面詞3785個,負面詞10234個,中性詞1747個,(10)包含了名詞、動詞、形容詞、副詞、感嘆詞等多種詞性,以及詞和詞組兩種語法形式,是當前俄語情感詞典中建設規模、建設質量和適用范圍等各方面最為適用于本研究的情感詞典。
從語言學角度出發使用語料庫方法進行窮盡性研究可以體現趨勢的變化,其主流方法是語料庫。在語料庫的構建上,本研究的語料主要來源于書評網站“生活圖書館”(Livelib)上對于茅獎獲獎作品俄譯本的評論,同時也兼顧了來自litres.ru、readly.ru、otzovik.ru、bookmix.ru、labirint.ru等網站的相關評論,以保證語料來源的多樣性,提高研究結論的真實性和說服力。通過人工摘取上述來源中茅獎獲獎作品的讀者評論,共收集到10部(11)茅獎獲獎作品俄譯本評論詞32911個,進行語料清洗、降噪等處理后,得到去除標點符號及其他特殊符號的純凈語料詞32639個。接下來將語料以單部作品為單位分割為10個不同的語料庫,逐一進行詞形還原后,得到所有單詞的原始形式,用于與情感詞典進行比對。
三、情感詞的分類及數據解析
俄語情感詞典RuSentiLex收錄的情感詞可分為“評價”“感受”“事實”三大類。由于“事實”類情感詞多形容客觀事物的消極或積極意義,如аборт(墮胎)、льгота(優待、優惠)等,并不能明確表達人的情感態度和情感傾向,因此本研究只選取“評價”和“感受”類情感詞,如понравиться(喜歡,感受類)、интересный(有趣的,評價類)、скучный(枯燥無味的,評價類),作為研究對象,用于呈現俄羅斯讀者對茅獎獲獎作品俄譯本的情感態度,進而探究其接受程度。
此外,就情感極性而言,RuSentiLex將所有情感詞分為“積極”“消極”“中性”,以及暫未明確歸類,需要人工標注的“積極/消極”這四類。RuSentiLex給每一條“積極/消極”類情感詞都標注了判斷依據。如在本研究中,出現次數較多的該類情感詞有простой(質量不好的、簡單的、淳樸的)、старый(老的、舊的、過時的)、острый(尖銳的、刻薄的、機智的)等。以單詞простой(質量不好的、簡單的、淳樸的)為例,在表示“質量不好的、粗糙的”等含義時判斷其為消極詞,而在表示“簡單的、忠厚的、淳樸的”等含義時則判斷其為積極詞。(12)此外,本研究還兼顧到情感詞的否定形式表達相反情感態度的情況對結果產生的影響。以не…(不…)加情感詞為例,(13)這類情感詞在RuSentiLex中分為兩種情況:一類是情感詞加上否定前綴的形式,如неинтересный(不感興趣的),這類詞被RuSentiLex歸為消極意義的情感詞,所以不會對結果產生影響;第二類是否定詞以單詞形式存在,與情感詞構成詞組,如понравиться не очень(不是很喜歡)等,它們同樣被RuSentiLex收錄為消極意義的情感詞組,可以通過對情感詞組進行單獨檢索來加以區分。此外,由于俄語的語言特點,改變單詞的順序并不會影響詞組的基本含義,因此會存在詞序不同但表達同一含義的詞組。關于該類詞組對檢索產生的影響,研究者發現,RuSentiLex在建設時更多地考慮到了俄羅斯人的表達習慣。俄羅斯人通常更傾向于委婉而不是直接地表達自己的消極觀點。以“不喜歡”這一詞組為例,RuSentiLex只收錄了更符合大多數俄羅斯讀者習慣的表達形式,而該詞組調換詞序的其他形式對于俄羅斯讀者而言使用情況相對較少,在評論中出現的次數也較少,因此對結果造成的影響可以忽略不計。
由于中性情感詞(組)無法明確表達情感態度,在本研究中暫不考慮。首先,研究者利用語料庫檢索軟件Antconc的檢索功能分別在10個評論語料庫中檢索其中出現于RuSentiLex的所有“積極”和消極”類情感詞(組),并統計其數量。其次,檢索所有“積極/消極”類情感詞(組),逐一分析其上下文語境,根據RuSentiLex給出的判斷標準判斷該詞(組)的情感極性,并將其分類歸入“積極”或“消極”類情感詞(組)中。再次,計算出10個評論語料庫中情感詞(組)占比、積極情感詞(組)占比、消極情感詞(組)占比。此外,研究者還利用了Antconc中的詞頻功能,統計出了10個評論語料庫中所有積極情感詞(組)和消極情感詞(組)出現的頻率,并以出現20次及以上的高頻情感詞(組)作為檢索條件,分析了俄羅斯讀者對于茅獎獲獎作品俄譯本的評價,總結出了共性的積極和消極評價。需要特別指出的是,герой(英雄、主角)和героиня(女英雄、女主角)兩詞均有“英雄、榜樣”的含義,因此RuSentiLex將其歸入積極情感詞一類。但在文學作品中,這兩詞更多譯為“(女)主角、(女)主人公”,無法代表讀者的情感傾向。研究者在逐一進行篩查之后發現該兩詞在語料中出現時均表達(女)主角、(女)主人公的含義,因此在上述統計中,并未將其作為積極情感詞進行統計。
四、從情感詞看俄羅斯讀者的接受程度
經統計,10個語料庫中的積極情感詞(組)占比52.05%,消極情感詞(組)占比40.89%。研究顯示,10部作品的評論中積極情感詞(組)占比均高于消極情感詞(組),這說明目前超過半數俄羅斯讀者對茅獎獲獎作品的俄譯本持積極態度,整體接受度較高。各作品的積極情感詞(組)和消極情感詞(組)占比詳見表2。

表2:俄羅斯讀者對歷屆茅獎獲獎作品的評價統計表
從出現頻率看,出現20次及以上高頻積極情感詞有интересный(有趣的,51次)、революция(改革,34次)、хороший(好的,30次)、понравиться(喜歡,23次)、любить(愛,22次)、человеческий(人道的,22次)、современный(現代的,20次);出現20次及以上的高頻消極情感詞只有сложный(混亂的、困難的,30次)和проблема(缺點、不足之處,22次)。通過高頻積極情感詞,我們可以看出俄羅斯讀者更多關注當代中國的改革與發展、作品中的人道主義精神等。此外,герой(主角)出現了99次,героиня(女主角)出現了28次。這兩詞雖然不能作為本研究的積極情感詞,但它們的高頻出現,也代表著俄羅斯讀者對作品主人公的關注。以上述各詞為檢索條件,研究者在梳理俄羅斯讀者的相關評價后,歸納出了較為突出的積極評價與消極評價。
在積極評價上,茅獎獲獎作品中關于中國鄉村的描寫引起了俄羅斯讀者的共鳴,許多讀者表示他們可以從中了解中國社會的發展變化,更好地理解中國文化,同時對作品的文學性和審美價值給予了肯定。
首先,從《芙蓉鎮》到《平凡的世界》,再到《蛙》和《這邊風景》,茅獎獲獎作品全面地展現了20世紀六七十年代至今不同時期中國社會的現狀。這些作品向俄羅斯讀者展現了半個多世紀以來中國發生的翻天覆地的變化,令其更好理解中國如何實現從站起來、富起來到強起來的偉大飛躍。一位《這邊風景》的讀者表示:“總的來說,這部作品充分記錄并展示了新疆維吾爾自治區普通農民在積極建設社會主義時期的生活。”(14)此外,這些作品展現的中國鄉村美景、鄉間生活習慣、農村人勤勞樸實的性格等也受到了俄羅斯讀者的喜愛,引發了俄羅斯讀者的極大共鳴。一位讀者在《芙蓉鎮》的評論中寫道:“這(本書的情節)與俄羅斯的情況幾乎沒什么不同,如果把名字都換成俄語,我甚至不覺得有什么不對,在我的腦海中已經出現了一幅和諧的畫面?!边@表明中國文學作品中的鄉村元素更易引起俄羅斯讀者的共鳴,該類作品在俄傳播中需跨越的文化壁壘較低,更容易被俄羅斯讀者接受。
其次,許多俄羅斯讀者在評論中認為茅獎獲獎作品文學性強,符合審美需求。具體而言,他們認為這些作品在體裁、敘述方式、作者文筆、構思布局,甚至是書名上都獨具匠心。此外,也有很多俄羅斯讀者對于作品中人物形象的塑造給予充分肯定,《芙蓉鎮》的一位讀者說:“我非常喜歡‘王瘋子’(王秋赦)和其他角色,他們每個人都被展現得淋漓盡致?!必S富的人物形象讓文學作品更具表現力和可讀性。
在消極評價上,俄羅斯讀者主要認為部分茅獎獲獎作品主題“存在爭議”,人物角色的俄譯名難以區分,易造成混淆。
第一,由于中俄兩國文化價值觀念的不同,俄羅斯讀者對一些作品的主題無法完全理解和接受,例如《蛙》?!锻堋贩从沉酥袊鐣囟v史時期下中國人的生活狀態,但有許多俄羅斯讀者對《蛙》中關于墮胎情節的描寫無法理解。很多俄羅斯讀者之所以認為《蛙》的主題存在爭議,是由于他們對中國實行計劃生育政策的時代背景缺乏了解,且在某些價值觀念上存在差異,這是中國文學作品在俄羅斯進行跨文化傳播時遇到的棘手難題。要適當地解決這一難題,需要多方共同努力,只有讓俄羅斯民眾更多地了解真實中國的發展歷史,才會減少一些誤讀、誤判。就目前而言,在譯介過程中,我們應該采取應對文化障礙的譯介策略,盡量避免因讀者的價值觀差異而造成對作品主題的誤讀,優先選擇俄羅斯讀者接受程度較高的題材,而非在國內關注度更高的作品。
第二,與絕大部分中國人以姓加名的姓名構成方式不同,俄羅斯人的名字由名、父稱及姓這三部分構成,全名較長,易辨識。中國作品在翻譯過程中,角色名多使用音譯,這對于俄羅斯讀者來說增加了閱讀理解難度,經常有讀者表示將作品中的人名弄混,降低了閱讀體驗,如“中國的名字可能會引起一些問題,到了小說的中間部分你需要記住所有的人名”,“很可能只有在西方讀者中才會出現的唯一的小缺點就是當大量的中國名字在小說中出現的時候,你就會開始混淆”。也有讀者認為這是由翻譯造成的。
在翻譯策略上,無論是異化還是歸化、直譯還是意譯,都不應該一成不變。我們應該采取靈活的翻譯策略,綜合運用多種翻譯方法,既要讓俄羅斯讀者體驗到原汁原味的中國文化,又要盡量減少閱讀障礙,這樣才能使中國當代優秀文學作品的外譯之路行穩致遠。
結 語
通過基于情感詞的分析方法研究俄羅斯讀者對茅獎獲獎作品俄譯本的接受程度,是在俄語情感分析和中國當代文學作品俄譯傳播領域的一次新嘗試。研究發現,當前茅獎獲獎作品的俄譯本接受程度較好,多數讀者可以從這些作品的俄譯傳播中更好地認識中國,了解半個多世紀以來中國社會的發展變化,更多地使用積極情感詞進行評價,總體上對作品給予了肯定。雖然由于文化和價值觀差異、翻譯策略等原因,造成了一些誤讀與爭議,但我們應該理性看待這些消極評價,并采取更為適宜的翻譯策略和譯介方式,優化譯介過程,提高譯介質量,促進作品傳播。
在作品選擇上,我們可選擇更符合俄羅斯讀者價值取向和審美特點的優秀作品作為“先行軍”,優先譯介更加貼合俄羅斯讀者喜好、文化壁壘較少的題材,如反映中國鄉村生活、社會變革等題材的作品。既然價值觀念的差異無法輕易消弭,那么對于一些易在俄羅斯讀者閱讀中引起爭議的作品,我們應該采取更為謹慎的譯介策略,如通過加強譯介前期的文化宣傳以增進不同文化間的相互理解,盡量避免誤解,這樣才能講好中國故事,更好地樹立中國的文化大國形象,才能在尊重文化多元性的基礎上,讓“責任先于自由、義務先于權利、群體高于個人、和諧高于沖突(15)的中華價值觀為世界上更多人所理解。


