《尤利西斯》中文版有了新譯本,注釋有4471條
翻譯家劉象愚先生潛心二十年翻譯的華語世界第三個《尤利西斯》全譯本終于完成,日前由上海譯文出版社出版。除《尤利西斯》(上、下冊)外,新版本套裝還附贈獨立成書的500多頁翻譯札記《譯“不可譯”之天書——〈尤利西斯〉的翻譯》,3本書共1888頁,共計有4471條注釋。對于喜歡《尤利西斯》的讀者來說,又多了一個途徑走進作者喬伊斯的精神世界。

《尤利西斯》套裝
上世紀八十年代,西方思潮再次涌入中國,愛爾蘭作家詹姆斯·喬伊斯立即成為中國學者翻譯的對象,他的代表作《尤利西斯》獲得關注尤甚。這部作品作為意識流小說的代表作,被奉為20世紀最偉大的小說之一,但同時因喬伊斯反傳統的怪誕寫作手法,這本書也被讀者認為是“天書”。
《尤利西斯》出版于1922年,小說以時間為順序,描述了主人公——苦悶彷徨的都柏林小市民,廣告推銷員利奧波德·勃魯姆(Leopold Bloom)于1904年6月16日一晝夜之內在都柏林的種種日常經歷。小說大量運用細節描寫和意識流手法,構建了一個交錯凌亂的時空。
這本小說的“難讀”也讓人頗為頭疼,諸如“開啟閱讀地獄模式”、“文學的極限”、“一年無所事事可以讀此書”類似的評論屢見不鮮。有深厚中西文化功底的作家和翻譯家蕭乾在劍橋研讀完《尤利西斯》后,也曾工工整整地寫下了“天書”二字。
《尤利西斯》最著名的章節非第十四章莫屬,此章融匯了多種語言與文體,句法、文體、語種多變,還包含了多重戲仿及隱喻,堪稱《尤利西斯》這本書里最難翻譯、最難閱讀的幾個段落之一。該章節前三段讓不少讀者感覺不知所云,第四段原文則沒有標點的,句式紊亂、黏著。

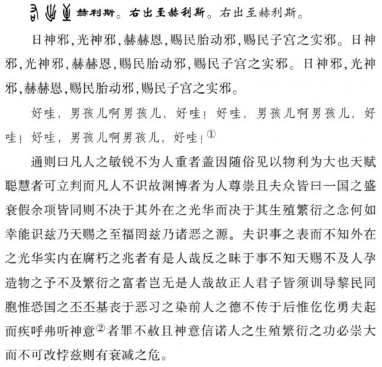
《尤利西斯》第十四章前三段原文

《尤利西斯》第十四章第四段話原文
“天書”之所以成為“天書”,是因為閱讀它們需要大量的背景知識與閱讀積累。如果有高質量的譯文、導讀、注釋與札記的輔助,閱讀“天書”的難度恐怕會隨之大大降低。
翻開上海譯文的劉象愚先生版《尤利西斯》第十四章,你將看到一段包含了小篆、隸書、魏碑字體,沒有句讀的文言連句。劉象愚先生版《尤利西斯》第十四章

劉象愚先生版《尤利西斯》第十四章
為何這樣翻?劉象愚先生在翻譯札記給了解讀:“本章內容是勃魯姆來到產院,探望待產的坡伏伊太太,碰到一群產科學生(包括狄克森、林奇、瑪登、科斯泰洛、克羅色斯、斯蒂芬等)正在那里鬧飲。他們毫無節制,借著酒力,高談闊論,且嬉笑叫罵,時出淫言穢語,舉止粗鄙,丑態百出。他們污蔑女性,對在臨產中痛苦掙扎的婦女毫無同情,對人神毫無敬畏。勃魯姆拒絕深度參與,始終以冷靜清醒的頭腦和悲天憫人的情懷思考人生中死生、苦難、救贖等問題,對臨盆婦女表示極大同情。此章對應《奧德賽》“太陽神牛”章:尤利西斯的水手們不聽其忠告,宰殺了太陽神的神牛,褻瀆了象征繁衍化育萬物的太陽神,招致神譴,全部葬身海上風暴,唯獨尤利西斯因熟睡免遭厄難。此章中那群醫學生在產院鬧飲,正是對繁殖之神的褻瀆;而勃魯姆拒絕參加鬧飲且對將為人母的婦人深懷敬意,對臨盆產婦遭受的苦難深表同情,似可看作尤利西斯的化身。”
“盡管不無爭議,但多數喬學家都認為,對文體的高度關注是本章的最大特色。喬伊斯在本章文體的安排上做足了功夫,采用了歷代不同的文體,力圖勾勒出從史前、盎格魯-撒克遜時代的古英文歷經中古,再從伊麗莎白時代到17、18、19直到20世紀英語文體混雜多樣發展的歷史線索,并將這一歷史過程與十月懷胎的受孕、分娩過程做大致的平行對照,將英語語言與散文的演化戲擬為嬰兒在子宮中逐漸成形、成熟直至分娩的過程,這一巧妙的構思使人的生殖繁衍與語言的形成發展在微妙的相互暗示中相互印證,同時也使本章的文體呈現出絢爛多彩的面貌。當然,還必須看到,無論是文體的演變,還是胎兒的逐漸成形,這兩個過程都不是絕對階段分明、界限清晰的發展過程,往往呈現出某種你中有我、我中有你的復雜糾纏狀態,而喬氏的模擬同樣也常常呈現出這種雜然紛呈的情狀,不過大致的線索卻是存在的。因而,如何在語言轉換中呈現這一大體的歷史線索,體現這種文體的變化,顯然應該是漢譯者不應回避的問題,內容的轉換固然極其重要,然而文體演變的這種形式因素也不應無視。”
讀者完全可以將他的這段解讀作為閱讀第十四章的引導,讀了這段話,也能對第十四章內容有大體的認知。劉象愚先生認為,此章融匯了多種語言與文體,尤其是“從史前、盎格魯-撒克遜時代的古英文歷經中古,再從伊麗莎白時代到17、18、19直到20世紀英語文體混雜多樣發展的歷史線索”,與本章內容所涉及的人類胚胎發育的過程形成了對應關系,在翻譯時一定要予以明確的體現。

劉象愚先生翻譯札記
劉象愚先生如何體現這種文體的演變呢?他認為:該章節前三小段戲仿古羅馬阿瓦爾兄弟會祈禱繁殖女神賜予豐年的禱詞。無論就內容還是文體而言,都是本章的一個總綱。阿瓦爾兄弟會的禱詞形成于公元3世紀,是一種頌詩體。這里每小段三句呼喊(從“右出至赫利斯”至“好哇!”)。
劉象愚在札記中分析了前三段話的特色:“這三個小段戲仿古羅馬阿瓦爾兄弟會祈禱繁殖女神賜予豐年的禱詞。無論就內容還是文體而言,都是本章的一個總綱。阿瓦爾兄弟會的禱詞形成于公元3世紀,是一種頌詩體。這里每小段三句呼喊。”
“第一段中deshil是古愛爾蘭語,意為‘向右轉’,‘向著太陽轉’;eamus 是古拉丁語,意為‘讓我們走吧’;Holles 是英語的街道名稱,是產院的所在地。此字在字形與發音上都十分接近Helios,Helios是希臘神話中的太陽神,漢譯一般為‘赫利俄斯’。此句顯示了盎格魯-撒克遜時期英語誕生之前那種混雜的形態。拙譯以漢語上古時期的卜辭體與之對應,以小篆與隸書字體模擬古愛爾蘭語與古拉丁語的混雜。”
“第二小段模擬向太陽神祈禱的呼喊,這里的Horhorn指產院院長安德魯·赫恩大夫,與太陽神相對應。考慮到這里街道與院長的名字與太陽神的關系,拙譯將Holles譯作‘赫利斯’,將Horhorn譯作‘赫恩’。第二段文字為一般古英語、中古英語體,拙譯以一般古文體對之。”
“第三小段為現代口語體,寫坡伏伊太太的孩子出生后,護士宣布其性別的歡呼聲。拙譯對之以現代漢語口語體。這三段文字是本章的引子或者說綱領,仿佛下文將要展開的一個英語文體演變的雛形。 ”
短短的三段話,涉及古羅馬頌詞、古愛爾蘭語、古拉丁語、古英語、中古英語、現代英語口語、英語與希臘語的諧音,等等。于是,就有了譯文里漢語的上古卜辭、古文與現代口語與原文的一一對應,而古愛爾蘭語、古拉丁語、古英語則以字體加以區別。
第四段是沒有標點的原文,劉象愚先生試圖貼合喬伊斯原文的風貌,于是采用了佶屈聱牙的文言文。劉象愚先生認為:“這段文字喬伊斯的初衷是戲仿羅馬歷史家薩盧斯特和塔西陀的拉丁文譯文。但后來覺得這兩位羅馬作家的文體本以簡明見長,與他要模擬卵子受孕前與胚胎剛剛形成時期的混沌狀態并不十分貼合,也不符合現代英語開始形成演化之前那種拉丁化句式中拉丁語、愛爾蘭語與其他多種語言混雜的形態,因此在修訂清樣時又做了不少修改。這樣,最終定稿的這段文字中的兩句就成了一定程度上不倫不類的樣式,既非典型的早期拉丁文體,也非好的英譯文體,不僅句子長,中間不點斷,而且句式紊亂,很難清晰地解析,特別是第一句(Universally ……benefaction.),語義和結構相當混亂,所以著名喬學家斯圖爾特·吉爾伯特說,這是一個‘令人驚駭的句子’(appalling sentence)。那么,這段文字怎么譯?依照大意,將長句點斷,轉換成十分清晰、簡明的漢語顯然不符合喬伊斯的本意。竊以為,這里至少要考慮以下兩個因素:從歷史的線索看,要盡量用漢語史上的早期文字和語言風格;從內容和形式的角度看,不可譯成明晰的文體。基于此,拙譯參酌漢語史上早期的書經體,雜湊旬、韓諸子的議論文體,基本保留原來的兩長句和原結構,不點斷,盡量不調整語序,不令語義十分明確:只給出大意,強調其中講到的‘生殖繁衍’、‘生殖功能’(procreating function)之類的重要性。”
除了語言文本之外,閱讀《尤利西斯》的難度還有哪些?澎湃新聞記者請教了復旦大學文學翻譯研究中心主任戴從容教授,戴從容研究英國、愛爾蘭文學及西方當代文化文學理論,她自己也是喬伊斯另一本天書《芬尼根的守靈夜》譯者,著有《喬伊斯小說的形式實驗》 《自由之書:〈芬尼根的守靈〉解讀》。
“讀懂《尤利西斯》確實需要一定的文學修養,另外覺得難讀可能也和我們的閱讀審美習慣改變有關,現在讀者打開一本書前,會期待有好的故事、有奇妙的情節、有戲劇性的變化。而喬伊斯則是試圖通過作品再現一個真實社會,你拿到這本小說,不要期待有驚心動魄的情節,試著去感受書中人物的心情,你會慢慢感受到走進了一個逼真的世界。”戴從容告訴澎湃新聞記者,“如果你帶著‘發現’的眼睛去看,里面的人物、細節、情緒都會讓你感動,這樣也會更容易讀下去。”
“勃魯姆是一個非常真實的人,他的遭遇、所思所想、情緒變化都非常真切,那是每個普通人都會經歷的,喬伊斯以普通人能理解的方式去塑造了勃魯姆,這是個非常豐富的角色。”戴從容說。
據上海譯文出版社介紹,為了給讀者們閱讀《尤利西斯》提供便利,除了在翻譯方面下功夫,劉象愚先生也花了大量精力撰寫注釋。全書1888頁,竟有多達4471個注釋。這些注釋或交代出處,或補充背景知識,盡力為讀者們掃清閱讀障礙。第十四章開頭的短短346個字(中文譯文),是全書最難譯、最難讀的幾個段落之一。劉象愚先生為其撰寫了近4000字的札記,將很多無法在注釋里解釋清楚的背景知識,在札記里做了更加詳細的交代與解讀。讀完札記,原本令人費解的行文、文體、用詞和典故,也變得容易理解。
對愛爾蘭文學、喬伊斯感興趣的讀者,不妨從劉象愚先生的翻譯版本入手,挑戰閱讀《尤利西斯》。


