關于開展第十屆全球華語科幻星云獎嘉年華暨2019華語科幻電影慶典的公告
經過組織委員會及運營委員會的努力,由新華網、壹天文化和時光幻象(世界華人科幻協會實體支撐單位)主辦的第十屆全球華語科幻星云獎嘉年華暨2019華語科幻電影慶典準備就緒,決定于2019年10月25日至27日在中國重慶舉行第十屆全球華語科幻星云獎頒獎盛典、華人科幻群英會、2019中國科幻高峰論壇和2019華語科幻電影慶典(中國科幻電影進入新時代慶典及華語科幻星云原作價值榜發布)等系列活動。目前,已有208位嘉賓確認參會,組委會將在9月以前,向受邀者發出參會通知。
第十屆全球華語科幻星云獎組織委員會
2019年6月25日
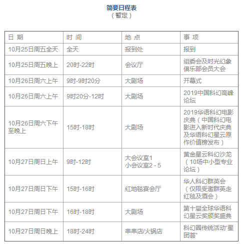
附:一:簡要日程表

二:第十屆全球華語科幻星云獎嘉年華暨2019華語科幻電影慶典確認參會嘉賓名單:
劉慈欣、王晉康、韓松、何夕、劉興詩、張之路、吳巖、董仁威、潘海天、吳顯奎、蘇學軍、楊平、鄭軍、劉維佳、程嘉梓、達世新、陳楸帆、江波、寶樹、墨熊、梁清散、張冉、阿缺、謝云寧、拉拉、周敬之、何大江、胡紹晏、陳梓鈞、石黑曜、星海一笑、康乃馨、萬象峰年、滕野、顧奕、劉洋、灰狐、歐陽乾、鄭重、蕭星寒、趙壘、劉天一、汪彥中、王元、米澤、索何夫、煙雨江南、趙洋、付強、房澤宇、賴仲達、楊晚晴、郝景芳、凌晨、趙海虹、張靜、顧適、顧備、吳霜、王侃瑜、糖匪、段子期、靚靈、彭思萌、王諾諾、E伯爵、簡梅梅、徐彥利、范軼倫、陳奕潞、慕明、晝溫、柯夢蘭、簡妮、凌蕭飛雪、霞子、蘇民、馬傳思、超俠、紫龍晴川、小高鬼、陸楊、彭緒洛、周敬之、伍劍、艾天華、汪玥含、秦螢亮、謝鑫、姚海軍、劉兵、江曉原、李廣益、三豐、李兆欣、姜振宇、任冬梅、肖漢、張凡、尹傳紅、王衛英、錢丹凝、李玉幗、劉明輝、張立紅、林天強、崔昕平、馮臻、郭艷、嚴蓬、西夏、付昌義、劉健、姚利芬、周群、拉茲、高坤、郭偉、姚予疆、甘偉康、陳玲、沙錦飛、陳欣、陳韜、阿賢、趙鋒、馬國賓、姬少亭、劉敏、張譯文、楊楓、雷永青、陳柳岐、何超群、孫悅、說書人、立原透耶、藤井太洋、北星、吟光、楊再華、李軼男、石以、唐風、吳信才、董晶、付勝、喻京川、金霖輝、張笑帆、李殷、徐衛兵、喬飛、葉方倉、韓師征、王越、張鴻艷、柳賦雨、姜濱濱、何濤、楊林、趙人、楊璐、崔書馨、葉子青、吳楚、江良駿、孫光雨、趙玉、曉威、劉漢華、董興生、劉學智、劉嘯、李雷、張欣宇、陳麗萍、馮筱揚、楊震、姜未禾、王明飛、郭國、戴浩然、陳菲、張翼、劉明亮、楊波、董雁、李不撐、鄧韻、王貴生、肖婕、葛勇、劉媛、羅洪斌、丁昊、彭嘉慧、趙恩哲、馬之恒、范恩正、宋辰、宋代倫、東城白小生、李曉萍、李一、黃孟西等。


